
土壤重金属污染是全球污染面最大、最严重的环境问题之一。土壤中镉(Cd)主要来自于工业废物排放、生活垃圾、农药和化肥的使用等,是三大重金属污染之首,对农作物生产造成严重的威胁。玉米是我国重要的粮食和饲料作物,它的安全生产对保障国家粮食安全和人类生命健康具有重要意义。尽管我们对植物中镉毒性的生理生化机制有所了解,但对玉米耐受Cd胁迫的关键基因及其分子机制仍知之甚少。
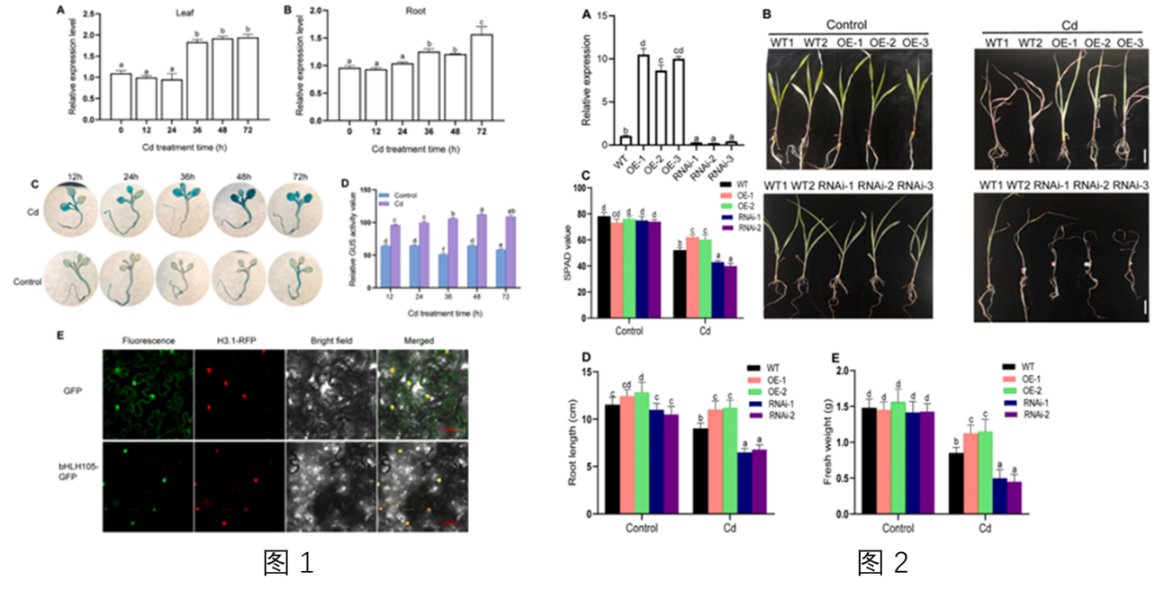
本研究通过利用过表达和RNAi bHLH105转基因玉米株系,探究bHLH105在镉胁迫响应中的作用。在玉米幼苗中,过表达ZmbHLH105基因可提高内源性ABA水平,减少Cd积累,并增强Cd胁迫耐受性(图1,2)。通过酵母单杂交和荧光素酶报告系统,证实ZmbHLH105直接结合于两个关键ABA生物合成基因ZmNCED1/2的启动子区域,激活其转录,从而提高ABA水平和Cd耐受性(图3)。而且,外源性ABA补充增加了Cd胁迫下玉米根部的木质素含量(图4),ZmbHLH105的过表达促进了木质素的合成,而ZmbHLH105-RNAi则减弱了这种效果(图5)。表明ZmbHLH105介导的Cd耐受性可能涉及ABA诱导的木质素沉积和细胞壁加厚。此外,ZmbHLH105过表达株系中与Cd运输相关的基因表达受到抑制。我们的研究表明,ZmbHLH105通过增强ABA生物合成、增加木质素沉积、加厚细胞壁和抑制Cd吸收来降低Cd积累,提高Cd耐受性(图6)。这项研究揭示了ZmbHLH105在Cd耐受性中的机制,突显了其在培育低Cd积累作物方面的潜力,对保障粮食和环境安全具有重要意义。



小蓝视频 2024届毕业硕士生孟亚洲(现为上海交通大学在读博士生)、李梦瑶(已工作)和2022届毕业硕士生郭子霆(现为华中农业大学在读博士生)为论文共同第一作者,夏宗良教授为通讯作者,吴建宇教授和陈甲法副教授参与了该研究工作。该研究得到国家自然科学基金(31971894)的资助。
论文链接://doi.org/10.1016/j.jhazmat.2024.135826
编辑/赵月 审核/郑文明



