
早在19世纪中叶,德国植物生理学家尤利乌斯·冯·莫勒(Julius von Sachs)首次通过碘染色在叶片中观察到了淀粉的存在。叶片淀粉白天通过光合作用在叶绿体中合成,夜晚降解为可溶性糖维持植物的生长发育。迄今,叶片淀粉的周转及其生理意义并不十分清楚,有关研究主要在模式C3植物拟南芥中开展,其叶片淀粉周转发生在叶肉细胞中。玉米是典型的C4作物,叶片淀粉主要在维管束鞘细胞中积累。目前,对玉米叶片淀粉降解的关键酶以及该过程在C4作物干旱胁迫响应中的机制仍不清楚。
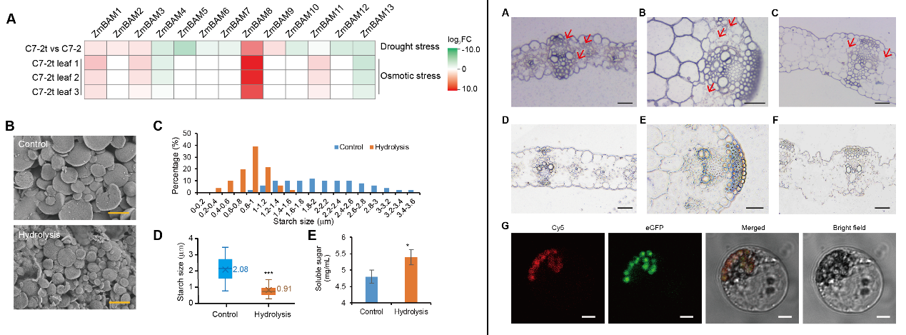
该研究表明,玉米维管束鞘细胞和叶肉细胞的叶绿体结构明显不同,淀粉主要存在于维管束鞘细胞的叶绿体中,气孔保卫细胞中也存在(图1)。干旱胁迫下,玉米维管束鞘细胞的淀粉在光照下显著减少,导致可溶性糖增加。β-淀粉酶ZmBAM8基因主要在叶片的维管束鞘细胞中表达,干旱胁迫诱导其高水平表达,ZmBAM8蛋白定位于叶绿体,这与叶片淀粉周转的组织和细胞部位一致。另外,ZmBAM8重组蛋白具有典型的β-淀粉酶活性,可以体外高效降解玉米叶片淀粉、产生可溶性糖(图2)。
通过基因编辑和转基因实验发现,ZmBAM8过表达株系的耐旱性显著高于敲除植株和玉米B104。在干旱胁迫下,ZmBAM8过表达植株的叶片淀粉在光照下几乎完全降解,而ZmBAM8敲除植株的叶片淀粉没有降解。ZmBAM8敲除和过表达植株叶片淀粉在正常光周期下叶片淀粉的夜间降解则不受影响(图3)。另外,ZmBAM8的过表达导致离体叶片(脱水条件下)的气孔比对照的关闭速度更快(图3),从而有助于减少叶片在干旱胁迫下的水分损失。
该研究证明,ZmBAM8介导的叶片淀粉降解通过增加可溶性糖含量、减少气孔的水分损失从而提高玉米的耐旱性,这对于深入理解玉米等C4作物耐旱的分子机制、耐旱分子育种具有重要的科学意义和价值。
图1

图2

图3
小蓝视频
2024届毕业博士生牛靓洁为该论文的第一作者,王伟教授、刘辉博士为共同通讯作者,胡秀丽教授、吴晓林副教授参与了该研究工作。该研究得到了国家自然科学基金(U1904107)和河南省高校科技创新团队支持计划(22IRTSTHN023)的资助。
论文链接://doi.org/10.1016/j.carbpol.2024.122555
论文链接://doi.org/10.1016/j.carbpol.2024.122555
编辑/刘辉 审核/郑文明



